易木信息
  • 首页
  • 汽车资讯
  • 电车维修
  • 二手车
  • 新能源
首页 新能源
  • 卡罗拉图片大全大图/卡罗拉图片大全大图 自动挡

    卡罗拉图片大全大图/卡罗拉图片大全大图 自动挡

    新能源 •2026-01-30

    1、先说细腻,星瑞的转向阻尼调节偏轻,转动起来并不费力,方向盘回正的力道也比较顺滑;转向比较精准,虚位不多,车头对转向的响应很直接,在南山曲折蜿蜒的山道中,转...

  • 现在汽车购置税是多少(裸车10万购置税是多少)

    现在汽车购置税是多少(裸车10万购置税是多少)

    新能源 •2026-01-30

    车辆价格:270,000元购置税:23,077元,根据车辆价格的一定比例计算得出。上牌费用:500元,这是办理车辆上牌所需的手续费。车船使用税:900元,针对...

  • minicooper优缺点(minicooper优点缺点)

    minicooper优缺点(minicooper优点缺点)

    新能源 •2026-01-30

    跑步机的优点包括全天候使用、安全性高、数据精准、配速稳定、冲击力较小、时间灵活、补给方便、可调节坡度、可娱乐;缺点包括路况单景色固定、可能影响跑姿、消耗卡路里...

  • 家用房车10万左右 家用房车10万左右图片及价格

    家用房车10万左右 家用房车10万左右图片及价格

    新能源 •2026-01-29

    1、0万的房车可以进西藏,但建议选择越野房车并做好充分准备。首先,从车型可行性来看,10万价位的房车如东风御风等车型,理论上具备进入高原和藏区的能力。这类车型...

  • 捷途汽车图片 捷途汽车各种车型图片

    捷途汽车图片 捷途汽车各种车型图片

    新能源 •2026-01-29

    捷途大圣是捷途汽车“昆仑”架构首款紧凑级SUV,搭载华为智能座舱0、高阶L3自动驾驶系统及鲲鹏动力,预计今年第三季度上市,智能化与动力配置亮点突出。车型定位与...

  • 保定零跑4s店电话(保定零跑汽车销售)

    保定零跑4s店电话(保定零跑汽车销售)

    新能源 •2026-01-29

    长条“O”(或类似长条形中包含圆形元素)的车标可能代表以下几个汽车品牌:长城汽车子品牌WEY、零跑汽车(Leaseek)以及极氪汽车(Zeekr)。长城汽车子...

  • 买瑞虎5x的十大忠告(奇瑞5x的优缺点)

    买瑞虎5x的十大忠告(奇瑞5x的优缺点)

    新能源 •2026-01-29

    以下是买iQOO 15的十大忠告:硬核游戏玩家可蹲首发:该机型搭载Q3独立电竞芯片与骁龙8 Elite Gen 5,支持《原神》全场景光追,屏幕和续航比黑鲨5...

  • 中国石油最新价格消息,下一轮油价调整预测最新

    中国石油最新价格消息,下一轮油价调整预测最新

    新能源 •2026-01-29

    1、伊朗为与俄罗斯竞争中国市场,宣布进一步打折出口石油,目前其石油价格比布伦特原油低近10美元/桶。以下是详细情况:背景情况受俄乌冲突影响,欧美减少进口俄罗斯...

  • 北京交警app/北京交警app最新版

    北京交警app/北京交警app最新版

    新能源 •2026-01-29

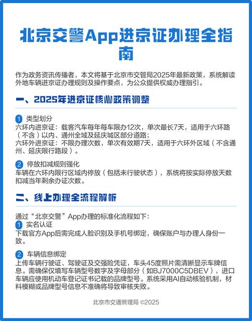
    注册北京交警APP的步骤如下:第一步:下载并安装APP用户需通过官方渠道(如应用商店或官方网站)下载“北京交警APP”。下载完成后,按照系统提示完成安装,确保...

  • 奥迪a8轿车多少钱一辆(奥迪a8车价格多少钱一辆)

    奥迪a8轿车多少钱一辆(奥迪a8车价格多少钱一辆)

    新能源 •2026-01-29

    1、所以综合算下来,奥迪A8霍希在贵州落地价格大致在100多万到200万元区间。 车辆价格方面,奥迪A8霍希定位高端豪华,不同配置价格差异较大。基础配置车型裸...

  • 世界名车排名前十名/世界名车排名前十名玛莎拉蒂

    世界名车排名前十名/世界名车排名前十名玛莎拉蒂

    新能源 •2026-01-29

    奔驰(Mercedes-Benz):德国,世界上最成功的高档汽车品牌之一。宝马(BMW):德国,以高级轿车为主导,生产享誉全球的飞机引擎、越野车和摩托车。玛莎...

  • 【江淮s5参数配置,江淮s518t】

    【江淮s5参数配置,江淮s518t】

    新能源 •2026-01-29

    013年江淮手动挡SUV二手车主要包括江淮瑞风S5等车型。以下是关于2013年江淮手动挡SUV二手车的具体信息:车型概述 江淮瑞风S5:作为江淮汽车的一款重要...

  • 宝马120m,宝马120码车身抖动

    宝马120m,宝马120码车身抖动

    新能源 •2026-01-29

    奥迪A3的故障率相对较高,这意味着车主可能需要更频繁地进行维修和保养。维修费用也较为昂贵,例如有车主反映,在轻微事故后修理费用非常高,一个大灯的费用就可能达到...

  • 名爵hs说明书pdf(名爵hs使用说明手册)

    名爵hs说明书pdf(名爵hs使用说明手册)

    新能源 •2026-01-29

    1、前除霜/雾键:按下除霜/雾键,与此同时致冷电源开关AC点亮,系统软件进到除霜/雾作用,用以去除前风窗和前汽车车窗的雾水或霜。再度按下除霜/雾键,撤出除霜/...

  • 尼桑patrol多少钱一辆(日产尼桑patrol多少钱)

    尼桑patrol多少钱一辆(日产尼桑patrol多少钱)

    新能源 •2026-01-29

    尼桑Y61是日产途乐(PATROL)的一个车型版本,属于硬派越野车。以下从核心配置、动力系统、历史沿革三方面展开介绍:核心越野配置尼桑Y61以硬派越野性能为核...

  • 【东风轩逸2023款报价及图片,东风日产轩逸2022款图片】

    【东风轩逸2023款报价及图片,东风日产轩逸2022款图片】

    新能源 •2026-01-29

    东风日产Sylphy(轩逸)官方指导价为99 - 149万,具体价格因车型年份、配置不同而有所差异。主要在售车型及价格如下:2026款6L CVT省心版:13...

  • 大众途安参数/大众途锐2025款

    大众途安参数/大众途锐2025款

    新能源 •2026-01-29

    大众途安的油箱容量为60升。车型配置差异 国内在售版本:现款途安全系标配60升油箱(以2023款为例)。 海外版差异:部分欧洲版本可能因柴油车型或混动系统调整...

  • 2007款丰田凯美瑞(2007款丰田凯美瑞银灰色)

    2007款丰田凯美瑞(2007款丰田凯美瑞银灰色)

    新能源 •2026-01-29

    1、踩下汽车的刹车踏板,踩不动为止。按一下汽车的一键启动按钮,启动发动机。汽车的仪表灯全部亮起,证明全车已经通电了。按一下定速巡航按钮,开启定速巡航系统就可以...

  • 比亚迪宋suv价格/比亚迪宋suv售价

    比亚迪宋suv价格/比亚迪宋suv售价

    新能源 •2026-01-29

    1、这一技术突破不仅体现了比亚迪在新能源领域的领先地位,更直接回应了消费者对经济性与环保性的双重需求。 市场表现:宋家族累计销量突破260万台,中国品牌SUV...

  • 东风标致2008裸车价格/东风标致2008裸车价格及图片

    东风标致2008裸车价格/东风标致2008裸车价格及图片

    新能源 •2026-01-29

    1、目前,标致20082020款的官方指导价为109900元-149900元,我们以标致20082020款230THP双离合风尚版为例,其官方指导价为1239...

  • 广州撞车事故,广州 撞车

    广州撞车事故,广州 撞车

    新能源 •2026-01-29

    1、小米汽车近期陷入自动泊车故障风波,上百位小米SU7标准版车主在特定时间遭遇自动泊车功能异常,导致车辆剐蹭和碰撞。以下是详细情况:故障现象与影响范围故障表现...

  • 奥迪a4售价多少钱 奥迪a4的价格

    奥迪a4售价多少钱 奥迪a4的价格

    新能源 •2026-01-29

    021款奥迪A4L行驶5万公里在2026年的二手车价格约为18万-25万元,具体受车况、配置、城市等因素影响。021款奥迪A4L行驶5万公里后,若配置高且车况...

  • 丰田中国总部 丰田公司总部

    丰田中国总部 丰田公司总部

    新能源 •2026-01-29

    1、中国汽车四大集团总部分别为:中国第一汽车集团有限公司在吉林省长春市;东风汽车集团有限公司在湖北省武汉市;上海汽车工业(集团)总公司在上海市;中国长安汽车集...

  • chatgpt在线/ChatGPT在线用

    chatgpt在线/ChatGPT在线用

    新能源 •2026-01-29

    1、国产AI聊天机器人中收费的软件包括:aski、ai中文智能对话、open-gpt,以及部分山寨版“ChatGPT”如“ChatGPT在线”、“GPT答答”...

  • 首页
  • 上一页
  • 12
  • 13
  • 14
  • 下一页
  • 尾页

最近发表

  • 3分钟教程“菠萝德州的挂怎么看出来”(详细透视教程)-知乎
  • 【东营一汽大众4s店,东营德众上汽大众4s店】
  • 专家分析“微乐河南麻将有挂吗”(透视)开挂详细教程
  • 2013款奥迪q7图片(2013年奥迪q7最高配价格多少)
  • 实测分享“微乐卡五星辅助器红龙poker有透视辅助挂(太
  • 宝马x5的报价(宝马x5价格表)
  • 必备科技“手机微乐斗地主挂怎么弄的红龙poker有透视辅助挂(太
  • 奔驰slc和slk区别 奔驰slk和clk
  • 今日必看教程“wepoker透视挂安装购买”揭秘透视辅助万能挂
  • 【林肯mkt为什么贬值大,林肯mkz为什么降价】

热门文章

  • 大众cc猎装版2022款价格/大众cc猎装版车型报价2026-01-31
  • 【高尔夫2024款升级了什么,高尔夫2020款还有吗】2026-01-31
  • 铃木汽车标志(铃木汽车标志是什么车)2026-01-27
  • 2018飞度二手车价格/飞度二手车20162026-01-31
  • 十大6座mpv车排名,6座mpv suv2026-01-31
  • 福特福睿斯轮胎型号/福特锐界轮胎多少钱一个2026-01-27
  • 斯柯达轿车是哪个国家生产的/斯柯达轿车是哪里产的2026-01-27
  • 纳智捷优6怎么样,纳智捷优6怎么样值得买吗2026-01-27
交流与合作

© 2026 易木信息 湘ICP备2023036780号-1